Retour aux projets

MMI DAY 2026
Production 3D & Jeu

2026 | Projet Universitaire | Pluridisciplinarité

Participation active à l'organisation intégrale des Journées Portes Ouvertes (JPO) de la formation MMI Toulon. Ce projet d'envergure nécessitait une synergie entre communication, design et développement.

Ma contribution s'est focalisée sur la production d'actifs numériques stratégiques : la modélisation architecturale du lieu pour la scénographie, la création d'une mascotte 3D animée, et le développement d'un mini-jeu interactif destiné à l'engagement des visiteurs.

Blender 3D Animation & Rigging JavaScript Gestion de projet
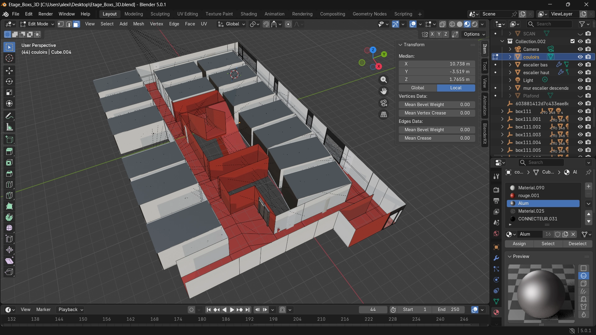
Modélisation architecturale

1. Le Jumeau Numérique

Reproduction fidèle du bâtiment sur Blender. Un travail d'équipe axé sur la précision des proportions pour permettre au pôle logistique de prévisualiser la scénographie et l'agencement des stands.

Rigging et animation de la mascotte

2. Character Design & Rigging

Pour incarner l'événement, j'ai modélisé et "riggé" la mascotte officielle. L'actif 3D a été conçu pour être modulable, dynamisant ainsi les supports de communication sur les écrans.

Développement du jeu

3. Expérience Interactive

Développement d'un mini-jeu pour favoriser la compréhension de la formation par les visiteurs. J'ai conçu la logique de gameplay pour assurer une fluidité maximale sur les bornes de présentation.

Approche Créative :

Ce projet fut un terrain d'expérimentation idéal. Mon approche visait à transformer une contrainte événementielle en opportunité créative : comment rendre un bâtiment attractif et donner une personnalité à une mascotte par le mouvement ?

Le défi technique :

Le challenge principal résidait dans l'animation de personnage. Créer une structure squelettique fonctionnelle (Rig) sans déformer le maillage a demandé un temps d'appropriation technique, tout comme la gestion de l'échelle architecturale.

Cadre Académique (SAE 301, 302, 303) :

  • Module : Expérience Utilisateur (UX).
  • Objectif : Concevoir et développer un dispositif événementiel complet.
  • Compétences : Conception 3D, Développement, Gestion de projet.

Auto-Critique :

Si la modélisation est réussie, les rendus architecturaux manquent parfois de relief. Avec du recul, un habillage plus poussé des scènes aurait rendu la visualisation moins clinique et plus immersive.

Vous avez aimé ce projet ?

Votre idée mérite, elle aussi, de voir le jour.

Lancer mon projet